Taste is a movie and TV recommendation app that serves personalized suggestions using a predictive algorithm. Its algorithm is unique, presenting users recommendations based on what other users, who rank items similarly to them, rank favorably.
When I joined the team at Taste, they already had a launched app with a niche following. They planned on expanding their app to include recommendations for podcasts, books, and music, aiming to be a one-stop-shop for a personalized recommendation on anything. Taste’s Product Owner wanted me to:
- Research who our users were and why they were/weren’t returning to the app
- Based on these findings, develop strategies to increase app’s retention rate
- Optimize usability across the app

My Role
User Researcher, UX Designer, UX Writer
My Team
Sometimes solo, but mostly with a team of designers + developers
Date
Summer, Fall, & Winter 2019
Methods
User Interviews, Surveys, Persona Development, User Flows, Competitive Analysis, Usability Testing, Copy Audit
User Research
User Panel
A fellow designer and I built and owned a cost-efficient, long-term resource to ease the process of collecting user feedback: a user panel. We invited users of all stripes and collected the info of the 100 or so respondents who opted in, in a spreadsheet. To maintain relations with members and ensure professionalism, we developed a set of research parameters for our growing Product team to follow when engaging with the panel, as well as protocol for post-data collection.
Qualitative Data
In an effort to build personas for Taste, my teammate and I began by collecting qualitative data. We reached out to members and non-members alike to gain a deeper understanding of our users’ motivations and self-reported behaviors and asked questions such as:
- How did you find out about Taste?
- Can you walk us through the last time you used Taste?
After approximately 20 interviews, we had reached a saturation point and identified some solid trends. These trends seemed to cluster into three major personas: the organizer, the movie buff, and the contributor:
Quantitative Data
Next, we wanted to understand to what degree each of the three primary personas was represented among our user base. To this end, we needed to zoom out.
We combined pulled user behavior data with self-reported behavior via a survey to break up users into personas. The breakdown was as follows:

Impact on Business Strategy
Based on our data, we found that most users don’t find everyday value in Taste (movie buffs and organizers) which was hindering retention rate.
To drive up frequency of use, we needed to:
- Develop features to appeal to, and attract more of, our most active users: the contributors. These users said they wanted more opportunities to be social.
- Ramp up Taste’s owned triggers (i.e. notifications) to prompt repeat engagement in our less active users (movie buffs and organizers) until a habit is formed.
New Feature Development
I led the development of a new feature aimed at increasing our retention rate: Tastemate Community. This feature would group together users with similar tastes. Within each community, there would be five chatrooms with pre-selected topics such as “Help Me Decide” and “Non-Movie Talk.” We knew our more social users (the contributors) craved a community-fostering feature like this, but hypothesized that our less active users (the movie buffs and the organizers) would also engage with it. I saw the design and launch of this feature through by working closely with the Development team to ensure each aspect translated.
Tracking Engagement
Once Tastemate Community was live, I tracked engagement within the app and surveyed users. While participation was more numerous than we expected, the quality of discussion was weak. According to the survey I sent out, users reportedly found it “somewhat difficult” to follow conversations and did not participate because they “had nothing to contribute to the conversation.”

Based on this knowledge, I iterated the feature to include more trendy chatroom topics that would foster more rigorous conversation, such as “2020 Golden Globe Nominees” and “Marriage Story”.
Results
Ultimately, the app saw a boost in retention rate among contributors after this feature was launched.
Push Notifications
To re-engage users, my team looked to push notifications. The problem was that for first time users on iOS, the official prompt requesting permission to send push notifications was sent immediately after on-boarding. Before redesigning the trigger-flow, the acceptance ratio for push was 1:6 – for every user who restricted these notifications, six allowed them.
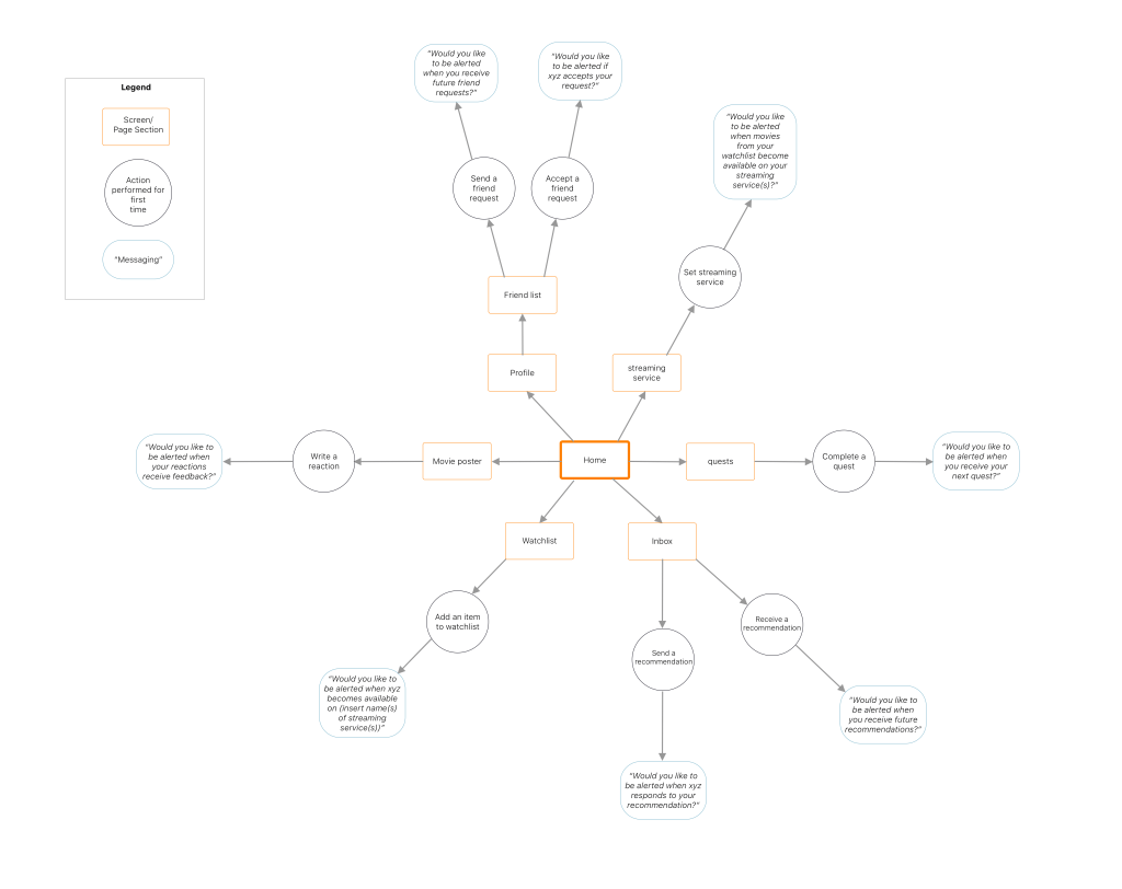
User Flows
I established new prompt placements throughout the first session journey to increase push notification enablement. A user is more likely to allow these notifications if they understand the value these notifications will provide. I mapped out first-session user journeys, identifying points at which a user would appreciate being notified.

After vetting this flowchart with the rest of the team, development launched about half of these trigger points.
Results
As a result, we saw the acceptance ratio increase to 1:9 – for every user who restricted these notifications, nine allowed them.
UX Writing
Content Style Guide
For the sake of clarity and consistency, I created copywriting guidelines with the support of the branding team. I organized this protocol in a Content Style Guide for the team to use as reference for future developments. The Guide detailed rules for Names, Vocabulary, and Grammar & Mechanics.
Informed by this content style guide, I audited the copy throughout the product and submitted my edits to development to launch.

Usability Testing
Through user interviews, the Product team noticed that some of the action words accompanying iconography on the Taste App were confusing to users. Users didn’t understand that when presented with a recommendation, that clicking the “X” icon, which would then prompt a pop-up asking if the user would like to “dismiss” the suggestion, meant they were directing the app to never show the recommendation to them again. They understood this action to be interchangeable with the “skip” action, which in reality just shuffled their recommendation to the back of the pile.
As many of our users were not native-English speakers, I conducted a cloze test, a fill in the blank exercise, to determine which words made the most sense to describe these actions:
- When I rate a movie, I am scoring it on a scale from Awful to Amazing
- When I save a movie, I am adding it to my Saves
- When I defer a movie, I am ______________
- When I block a movie, I am ______________
All users understood “blocking” a recommendation to mean “never show to me again.” However, not everyone understood the meaning of “defer.” After further testing, we determined that “skip” was more comprehensible when used alongside “block.”





